Spin-State Modulation by Atom-Cluster Synergy Steers H2O2 Conversion toward a Catalase-like Decomposition Pathway for Anti-Inflammatory Therapy

Avatar
Poster
Voice is AI-generated
Connected to paperThis paper is a preprint and has not been certified by peer review

Spin-State Modulation by Atom-Cluster Synergy Steers H2O2 Conversion toward a Catalase-like Decomposition Pathway for Anti-Inflammatory Therapy

Authors

Zhang, H.; Wang, X.; Sun, Q.; Mo, D.; Liu, S.; Liu, W.; Cui, X.; An, X.; Du, J.; Wang, Z.; Gao, X.; WEI, H.

Abstract

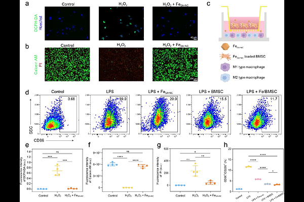
Nanozymes have emerged as promising enzyme mimics for anti-inflammatory therapy. However, their catalytic efficiency and substrate selectivity generally remain inferior to those of natural enzymes. Single-atom nanozymes (SAzymes), with isolated metal centers resembling enzymatic active sites, represent an important advance toward rational design of nanozyme, but achieving enzyme-like selectivity remains challenging. Herein, we reported a spin-state modulation strategy to prepare Fe-N-C nanozyme with coexisting single atoms and nanoclusters (FeSA+NC) via reductive-gas pyrolysis. Experimental analyses and density functional theory calculations revealed that Fe nanoclusters induced local symmetry breaking and charge redistribution around FeN4 sites, shifting the Fe centers toward a higher spin configuration and thereby modulating the free energy changes of the H2O2 conversion pathway. As a result, FeSA+NC showed dramatically enhanced catalase (CAT)-like activity (333.79 U mg-1) and suppressed peroxidase (POD)-like activity (38.49 U mg-1), achieving superior selectivity compared to Fe SAzymes (FeSA), which showed comparable CAT- and POD-like activities (62.39 and 60.39 U mg-1, respectively). Moreover, FeSA+NC achieved a higher superoxide dismutase (SOD)-like activity (929.27 U mg-1) than FeSA (249.68 U mg-1), enabling efficient SOD-CAT cascade. FeSA+NC effectively scavenged excessive intracellular reactive oxygen species, suppressed M1 macrophage polarization, and enhanced the therapeutic efficacy of intra-articular stem cell injection in a rat model of rheumatoid arthritis, a representative chronic inflammatory disease. This work highlights an atom-cluster synergy strategy for steering H2O2 conversion towards antioxidant pathway, offering a general design principle for safer, more controllable and more efficient nanozyme-based anti-inflammatory therapeutics.

Follow Us on

0 comments

Add comment