Retinoic acid resolves the conflict between X-chromosome inactivation and pluripotency program in female cleavage-stage embryos

Avatar
Poster
Voice is AI-generated
Connected to paperThis paper is a preprint and has not been certified by peer review

Retinoic acid resolves the conflict between X-chromosome inactivation and pluripotency program in female cleavage-stage embryos

Authors

Yang, Q.; An, L.; Wang, W.; Zhang, S.; Ma, L.; Lyu, Q.; Yue, Y.; Deng, H.; Zhang, C.; Hu, X.; Liu, J.; Chu, M.; Tang, Y.; Wang, X.; Zhang, Z.; Fu, W.; Wu, J.; Tian, J.

Abstract

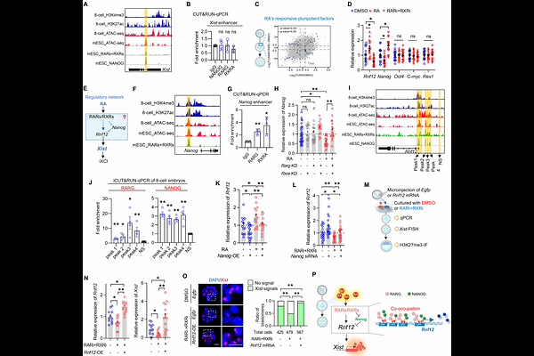
The tight coupling of X-chromosome inactivation (XCI) and pluripotency is a paradigm of holistic developmental regulation, and their inverse correlation enables XCI establishment during implantation. In contrast, the co-establishment of imprinted XCI (iXCI) and pluripotency program in female preimplantation embryos challenges the holistic pattern, but how embryos coordinate the two remains unknown. Here, we find that Nanog during the cleavage stage strongly represses the co-upregulated Rnf12-Xist axis, the triggering signaling of iXCI, creating a conflict that threatens iXCI. We identify retinoic acid (RA) as the coordinator that resolves the conflict and safeguards iXCI. RA activates its receptor RARG to evict NANOG from Rnf12 5'region, avoiding NANOG's threat. In vivo, either maternal vitamin A deficiency or embryonic RA synthesis defects results in impaired iXCI and female-biased embryonic lethality. Thus, we highlight RA as a master regulator to holistically balance iXCI and pluripotency during cleavage stages, thereby ensuring proper female embryogenesis.

Follow Us on

0 comments

Add comment