Intraflagellar transport of tubulin maintains steady-state axoneme integrity in C. elegans cilia

Avatar
Poster
Voice is AI-generated
Connected to paperThis paper is a preprint and has not been certified by peer review

Intraflagellar transport of tubulin maintains steady-state axoneme integrity in C. elegans cilia

Authors

Loseva, E.; Mitra, A.; Groskamp, D.; Peterman, E. J. G.

Abstract

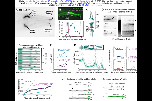
The integrity of the axoneme - the microtubule (MT)-based core of the cilium - and intraflagellar transport (IFT) are interdependent. The mechanisms determining axoneme structure and dynamics have remained largely unknown, especially in primary cilia with a more variable architecture and longer MT singlet parts. Using fluorescence imaging in the phasmid neurons of C. elegans, we here demonstrate that {beta}-tubulin isotype TBB-4 diffuses through the dendrite and employs a combination of anterograde IFT and diffusion to reach the sites of incorporation in the steady-state axoneme. Disrupting tubulin's ability to bind to the IFT significantly reduces its share in the axoneme. We suggest that, in phasmid cilia, a constant supply of tubulin by IFT is required for steady-state length maintenance, in order to elevate soluble tubulin concentration near the axonemal tips and to promote MT stability.

Follow Us on

0 comments

Add comment