Adolescent social isolation creates a latent vulnerability in maternal care with intergenerational social consequences, rescued by experienced mothers

Avatar
Poster
Voice is AI-generated
Connected to paperThis paper is a preprint and has not been certified by peer review

Adolescent social isolation creates a latent vulnerability in maternal care with intergenerational social consequences, rescued by experienced mothers

Authors

Francis-Oliveira, J.; Tanaka, R.; Shen, M.; Cruvinel, E.; Kano, S.-i.; Niwa, M.

Abstract

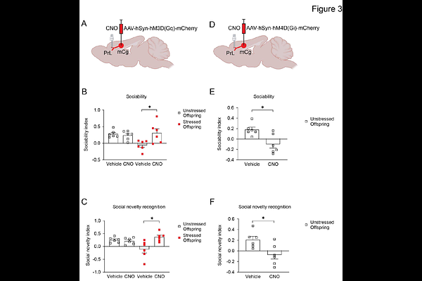
Early-life adversity (ELA) can produce lasting alterations on brain and behavior, yet its effects on maternal caregiving and intergenerational social outcomes remain poorly understood. Using a mouse model of mild adolescent social isolation, we demonstrated that females exposed to isolation in late adolescence exhibited progressive deficits in pup-directed maternal behaviors, including nursing, licking, nest-building, and pup retrieval, while self-directed behaviors remain intact. Offspring reared by these dams displayed deficits in adult social behavior, including reduced sociability, impaired social novelty recognition, and diminished social odor discrimination, without affecting non-social memory, anxiety-like behavior, or locomotor activity. Chemogenetic activation of the medial cingulate cortex (mCg) to prelimbic cortex (PrL) pathway in offspring of stressed dams rescued social deficits, whereas inhibition of this pathway in control mice recapitulated the impairments. Notably, co-housing stressed dams with experienced parous females during the early postpartum period restored pup-directed maternal behaviors and normalized offspring social outcomes, demonstrating that social experience can buffer the intergenerational consequences of ELA. Circuit analyses identified the mCg-->PrL projections as a predominantly excitatory pathway critical for social behavior. Electrophysiological recordings revealed hypofunction of this circuit in offspring of stressed dams, which was ameliorated by postpartum co-housing with parous females. Together, these findings define a neural circuit linking adolescent psychosocial adversity to impaired maternal caregiving and intergenerational social dysfunction, and highlight social support from experienced mothers as a potent modulator of maternal and offspring behavioral outcomes.

Follow Us on

0 comments

Add comment