Expression levels of α5 subunit-containing GABA-A receptors in the prelimbic cortex are associated with visual perceptual learning

Avatar
Poster
Voice is AI-generated
Connected to paperThis paper is a preprint and has not been certified by peer review

Expression levels of α5 subunit-containing GABA-A receptors in the prelimbic cortex are associated with visual perceptual learning

Authors

Bailey, M. C. D.; Preisler, E.; Velazquez Sanchez, C.; Marti-Prats, L.; Stupart, O.; Wilod-Versprille, L. J. F.; du Hoffman, J. F.; Kourtzi, Z.; Dalley, J. W.

Abstract

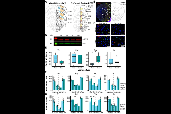
Perceptual learning is a temporally dynamic process involving the acquisition and integration of sensory information necessary for adaptive decision making. Resolving the neural basis of perceptual learning could uncover new therapeutic targets for schizophrenia and other neurodevelopmental disorders that implicate impaired perceptual acuity. In the present study, we developed a novel touchscreen task which utilizes orientation discrimination to assess visual perceptual learning (VPL) in male and female rats. Based on previous evidence we hypothesised that VPL would depend on inhibitory neurotransmission mediated by {gamma}-amino butyric acid (GABA). Segregating subjects based on 'poor learning' (lower tertile) and 'good learning' (upper tertile) revealed dose-dependent improvements in VPL in poor learners following the administration of a GABA-B agonist (R-baclofen) and an 5 subunit specific GABA-A (GABRA5) positive allosteric modulator (alogabat) administered early in learning. Poor VPL performance was associated with a significant reduction in GABRA5 expression in dorsal regions of the prefrontal cortex (PFC), most notably the prelimbic cortex. Reduced GABRA5 expression in this region was co-localized to somatostatin- and parvalbumin-expressing interneurons. These findings indicate that inter-individual variation in the expression of GABRA5 in selective PFC populations of inhibitory interneurons may determine the speed and acuity of VPL. Based on these findings, interventions that restore GABRA5 signalling in the PFC may hold therapeutic relevance for neuropsychiatric disorders involving deficits in perceptual learning.

Follow Us on

0 comments

Add comment