Ancient DNA reveals that natural selection has upregulated the immune system over the last 10,000 years

Avatar
Poster
Voice is AI-generated
Connected to paperThis paper is a preprint and has not been certified by peer review

Ancient DNA reveals that natural selection has upregulated the immune system over the last 10,000 years

Authors

Maravall-Lopez, J.; Truong, B.; Kerner, G.; Zhao, Y.; Hou, K.; Perry, A.; Akbari, A.; Reich, D. E.; Price, A. L.

Abstract

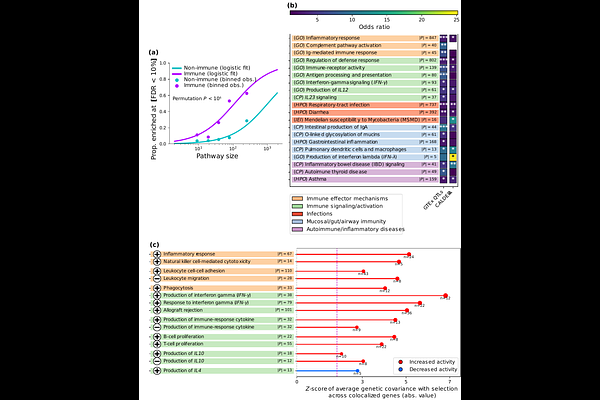
The specific mechanisms through which human biology and disease susceptibility evolved with major shifts in West Eurasian environments and societies over the last 10,000 years --particularly rising infectious burden-- remain poorly characterized, despite ancient DNA studies identifying hundreds of candidate loci under positive selection. Here, we identify specific immune diseases/traits, genes/variants, pathways, and tissues/cell types impacted by natural selection by systematically integrating variant-level selection statistics with genome-wide association study (GWAS), quantitative trait locus (QTL), and molecular bulk/single-cell and gene pathway data. Genome-wide, positively-selected alleles are associated with reduced susceptibility to infectious diseases like tuberculosis (TB), influenza, and intestinal infections; consistent with selection-signal enrichments in immune cells within barrier tissues such as the respiratory tract and gut mucosa. In contrast, positively-selected alleles increase risk of intestinal inflammatory disease and autoimmune hypothyroidism, supportive of a tradeoff between infection and immune-mediated pathology, and consistent with adaptive alleles being QTLs for genes upregulating inflammation and other host-defense pathways. We reveal many novel adaptive loci with convergent signals from selection, infectious disease GWAS and immune-gene QTLs (including at FUT6 for intestinal infections; at ASAP1 for TB; and at LYZ, an antimicrobial enzyme), fine-mapping selection onto likely causal variants. Surprisingly, adaptive alleles had a protective effect on allergic conditions like asthma and dermatitis, challenging a common view that these conditions arose through evolutionary mismatch of present-day hygienic contexts relative to past, pathogen-rich environments.

Follow Us on

0 comments

Add comment