Altered salivary miRNA profiles and microbiome composition correlate with psychosocial stress

Avatar
Poster
Voice is AI-generated
Connected to paperThis paper is a preprint and has not been certified by peer review

Altered salivary miRNA profiles and microbiome composition correlate with psychosocial stress

Authors

Garbarino, S.; Magnavita, N.; Pardini, B.; Tarallo, S.; Cipriani, F.; Camandona, A.; Ferrero, G.; Scoditti, E.; Naccarati, A. G.

Abstract

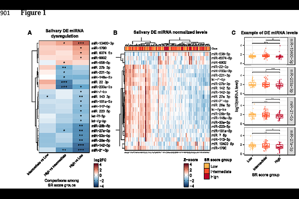
Psychosocial stress is a significant risk factor for mental and physical illness, and emerging evidence suggests that altered oral microRNAs (miRNAs) and microbiome may act as biomarkers or mediators of stress responses. This study investigated stress-associated molecular changes in saliva from 113 male police officers. Based on repeated administrations of the Karasek Demand/Control and Effort/Reward Imbalance questionnaires, subjects were stratified by perceived stress response (SR) to homogeneous occupational stressors into low, intermediate, or high responders. Salivary miRNA profiles were analyzed using small RNA sequencing, and microbiome composition was assessed through shotgun metagenomics. Eighteen miRNAs were significantly differentially expressed between high- and low-SR groups, with four miRNAs with increasing (miR-10400-5p, miR-1290, miR-6074-5p, and miR-9902) and fourteen with decreasing (including miR-21-5p and mirR-142-3p) levels in the high SR group (adj.p<0.05). The identified salivary miRNAs showed a progressive alteration from low- to high-SR groups. Functional enrichment analysis indicated that dysregulated miRNA targets are involved in apoptosis, cellular stress responses, and metabolic regulation. Distinct salivary microbial communities were also observed across SR groups. Several taxa displayed progressive abundance shifts, with Prevotella baroniae and Schaalia odontolytica increasing and Actinomyces naeslundii and Capnocytophaga ochracea decreasing in the high SR group. Functional predictions revealed, in this group, a significant enrichment of inositol degradation pathways, paralleled by a reduction in bacteria involved in L-tryptophan and thiamine biosynthesis. These findings suggest that salivary miRNAs and microbiota profiles may serve as non-invasive biomarkers of psychosocial stress and provide insight into molecular mechanisms linking chronic stress to physiological and behavioral outcomes.

Follow Us on

0 comments

Add comment